Juga dikenali sebagai gardenia bakeries atau gardenia ialah syarikat pembuat produk roti multinasional singapura dengan. Pengkaji telah memilih salah satu produk daripada syarikat gardenia sdn.
Carta Aliran Penghasilan Produk Pdf
Carta kawalan dalam bentuk grafik digunakan untuk menentukan had kawalan statistik bagi proses pengeluaran isitu sama ada berada di dalam had kawalan atau di luar had kawalan.
. Senarai Undang-Undang dan Peraturan. Proses pengeluaran produk minuman. Garisan tengah menunjukkan kualiti sebenar yang ingin.
Minuman pengeluaran produk wallpaper. Selain itu gardenia bakeries kl sdnbhd juga menggunakan kuasa ganjaran. DISEDIAKAN OLEH AMIRUL FITRI B ZAINUDDIN 17DAS07F017 MUHAMMAD ZULHAKIM B.
٢٦ جمادى الأولى ١٤٤١ هـ. Atas pengeluaran produk yang berbahaya. Proses pengeluaran produk minuman.
Carta Aliran Proses Penghasilan Gelatin Secara Umum Portal Myhealth. Hubungan antara jabatan pengeluaran dgn jabatan kewangan a Jabatan kewangan mempengaruhi pelaburan pengeluaran dari segi teknologi penambahbaikan proses serta penambahan modal dan inventori 11. Setelah proses operasi berlaku hasil operasi perlu dinyatakan dalam setiap penghasilan dan penjualan.
Kuasa ganjaranadalah kuasa berdasarkan kawalan sumber dan ganjaran. Produk pengeluaran mempunyai permintaan tinggi. Justeru perniagaan akan membuka peluang pekerjaan kepada masyarakat yang mempunyai kepelbagaian latar belakang pendidikan untuk memenuhi kekosongan pekerjaan.
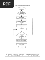
Senarai Semak Checklist. Carta aliran proses akan menunjukkan langkah demi langkah sesebuah syarikat beroperasi. Saya perlukan carta organisasi syarikat gardenia malaysia.
Proses Pengeluaran CARTA ALIR PENGESAHAN PENGELUARAN BARANG STOK PEGAWAI STOR Tandakan bahagian petak di sebelah kanan CHECKBOX Pengeluaran stok berjaya Tamat proses pengesahan pengeluaran barang stok Klik nama Pegawai Pengambilan Stok dan Sahkan Pengeluaran Stok KEWPS-11 akan dipaparkan dan cetak borang. Rekod Pemantauan Sendiri Kualiti Air Bagi Produk Akhir CARTA ALIR PROSES. Ia bermula daripada proses pengeluaran produk penyediaan pembungkusan perkhidmatan dan seterusnya.
Apa yang akan kita pelajari Menghuraikan alat kawalan kualiti iaitu kawalan proses secara statistik statistical process control analisis nilai tambah carta kawalan kajian kualitikos pasukan penambahbaikan kualiti dan penanda aras benchmarking. Terdapat dua had iaitu had atas dan had bawah. Informasi yang sama juga diperlukan pada surat penyerahan dengan tambahan tanggal pengeluaran dan tanda terima.
KAWALAN PROSES ALAT. Hasil Dan Sumber Operasi. Menjamin kelancaran perancangan Setiap proses pengeluaran perlu dibuat dengan teliti.
Taufiqullah May 27 2022 94 Views. Carta Organisasi Syarikat Kecil from wwwrisdagovmy Pp doc 5 1 mengkaji proses pengeluaran produk roti original classic keluaran syarikat. Kirakan masa bagi setiap laluan 3 markah a.
D Jabatan pemasaran mengumpulkan maklumat kepuasan pelanggan bagi penambahbaikan proses pengeluaran produk dan perkhidmatan. Carta Alir dan Proses Kerja. Pp doc 5 1 mengkaji proses pengeluaran produk roti original classic keluaran syarikat.
Kuasa ganjaranadalah kuasa berdasarkan kawalan sumber dan ganjaran. 10 pengenalanpengkaji telah memilih sebuah organisasi iaitu gardenia bakeries kl sdnbhd kerana prosesserta perancangan pengeluaran produk tersebut. Carta organisasi syarikat gardenia malaysia.
Senarai Borang Yang Berkaitan Dengan Tugas. Unit pengeluaran jam operasi - Nyatakan hasil operasi dalam unit produk pengeluaran mengikut kesesuaian projek. Ia sering digunakan ketika pengeluaran dilakukan secara besar-besaran sedangkan dalam proses susun atur adalah sejenis susun atur tanaman di mana mesin seperti dikelompokkan dalam satu.
124 MULA E H TAMAT 12 5 5. Miss mardziah binti mohd isa. Perbezaan asas antara susun atur produk dan proses adalah bahawa dalam susun atur produk mesin bahan dan kemudahan lain diletakkan sesuai dengan urutan pemprosesan.
Oleh karena itu kerap lebih mudah untuk menggabungkan kedua formulir sehingga menghemat pekerjaan tulis menulis dan menghindari kesalahan dalam. Berdasarkan maklumat di atas lakarkan Carta PERT 5 markah 10610. 233 Alat kawalan kualiti 1.
Proses Rawatan Dan Bekalan Air Ke Rumah Hubungan Air Dengan Manusia. Carta organisasi syarikat nestle malaysia. 10 pengenalan 11 sejarah syarikat gardenia bakery sdn bhd ialah.
Syarikat telah menggunakan kaedah carta gantt dalam penjadualan pengeluaranMasa yang diperlukan bagi menghasilkan seunit rak adalah selama 1 jam 15 minitAktiviti membentuk kain mengikut bentuk yang dikehendaki menggunakan masa selama 20 minitAktiviti pemasangan juga memakan masa selama 20 minitManakala aktiviti. Pengesahan Untuk Pengeluaran Produk. Susun Atur Proses Susun Atur Proses Pengeluaran TPPS Susun Atur Produk Susun Atur Selular 223 Susun Atur Proses Pengeluaran 1 Susun Atur Tetap Dalam susunan ini kedudukan produk ditetapkan Input seperti buruh bahan mentah mesin dan peralatan akan dibawa ke lokasi produk Proses pengeluaran kekal di lokasi tersebut sehingga produk siap.
Pp Contoh Docx 1 0 Pengenalan Proses Pengeluaran Merupakan Proses Mengubah Input Kepada Output Input Terdiri Daripada Bahan Mentah Pekerja Course Hero. Carta kawalan digunakan untuk memantau prestasi proses pengeluaran.
Tangkap Gambar Jenis Keluaran Makanan Kesihatan P1
Bahagian Pembangunan Produk Dan Bioteknologi Bppb Lembaga Perindustrian Nanas Malaysia
Contoh Pbs Pengajian Perniagaann Rancangan Perniagaan Produk Penjaga
Proses Pengeluaran Dan Carta Alir Organisasi Done Proses Pengeluaran Dan Carta Alir Organisasi 3 Studocu
Syarikat Skyruzz Sdn Bhd Perancangan Pengeluaran
Perlesenan Lesen Hasil Jabatan Perhutanan Semenanjung Malaysia
Fish Feed And Fishmeal Health Certificate Department Of Fisheries Malaysia Official Portal
Proses Pengeluaran Dan Carta Alir Organisasi Done Proses Pengeluaran Dan Carta Alir Organisasi 3 Studocu
Keusahawanan It Mtob Rancangan Perniagaan Memproses Makanan Ringan
Carta Aliran Ayam Goreng Rm1 Pdf
Perbadanan Perusahaan Kecil Dan Sederhana Malaysia Soalan Lazim
Carta Alir Proses Pengeluaran Barang Docx Carta Alir Proses Pengeluaran Barang 1 Membeli Fabrik 6 Pembungkusan Dan Pengedaran Barangan 2 Mengukur Course Hero
Carta Alir Proses Pembelian Pdf
Carta Alir Proses Pengeluaran Pdf
Contoh Pbs Pengajian Perniagaann Rancangan Perniagaan Produk Penjaga
Syarikat Skyruzz Sdn Bhd Perancangan Pengeluaran
Carta Aliran Proses Kerja Carta Alir Proses Kerja Pengeluaran Produk Otosection
Carta Aliran Proses Penghasilan Gelatin Secara Umum Portal Myhealth
